GAME AUTH Login
Request Game Authentication

Channel System LinkRequest

Request URL
Method
Response Type
Description
/v1/auth/token
POST
json
Token Issue Request
/v1/auth/channels
POST
json
Channel Systme Link Request
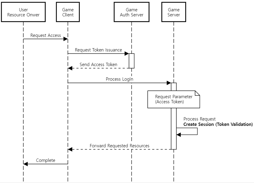
Request Token Issuance
The game client requests token issuance to the game authentication server with the promised parameters.
Use tokens issued by the game authentication server to pass them to the game server and use them for protected resource requests.
Channel System Link
Request channel system link with Authorization Code issued by 3rd party authentication (Google, Apple, Fncy).
The game authentication server uses the information requested for authentication for 3rd party authentication and sends the system link result to the game client.